MAシナリオ設計で成果UP!商談率を高める秘訣とは
最終更新日:2025/10/06
<a href = "https://digi-mado.jp/article/95616/" class = "digimado-widget" data-id = "95616" data-post-type = "post" data-home-url = "https://digi-mado.jp" target = "_blank"></a>
<script src = "https://digi-mado.jp/wp-content/themes/digi-mado/js/iframe-widget.js"></script>

『デジタル化の窓口』は、この国のデジタル課題「2025年の崖」に備えるため2022年にサービスをスタートしました。1,500以上のIT製品、4,000以上の導入事例を掲載し、特長・選び方を分かりやすく整理して解説することで、自社に最適な製品・サービスを見つけるお手伝いをする紹介サービスです。
目次
MA(マーケティングオートメーション)のシナリオ設計は、リード(見込み客)を効率的に育成し、ビジネス成果へとつなげるために欠かせません。
しかし、「どのようにシナリオを組めばいいのか分からない」「導入したけれど成果を感じられない」という声も多く聞こえます。
本記事では、「ma シナリオ設計」で悩む方に向け、シナリオ設計の基礎から使いやすいMAツールの比較までを総合的に解説します。
初心者の方でも取り組みやすいステップを紹介しながら、実際の活用事例にも触れていきます。
1. なぜMAのシナリオ設計が重要なのか?
| 主な課題 | 想定される解決策 |
|---|---|
| シナリオの全体像が不明 | カスタマージャーニーを明確化し、段階的に設計 |
| コンテンツ不足で成果が伸びない | Eメール・ホワイトペーパーなど、内容を充実化 |
| 適切なタイミングで連絡ができない | MAツールの自動化機能で見込み度に合わせてアプローチ |
| 営業部門との連携不足 | CRMやSFAとの連携でタイムリーに情報共有 |
上表のように、多くの企業が「最適なアプローチが難しい」「効率的な施策を組めない」といった課題を抱えています。
本記事を通じて、これらの課題を解決する具体的なヒントが見つかれば幸いです。
|参考「インターネット広告・MAツール|ITソリューションのご紹介|IT戦略ナビ」
1-1. BtoB企業・BtoC企業問わず使えるMAシナリオ
MAシナリオは、BtoB・BtoCいずれの場合でも基本的な考え方は同じです。
ターゲットとなる顧客の行動や心理を推定し、最適なタイミングで適切な情報を提供することで、購買意欲や成約率を高めます。
- BtoBの場合
営業担当との連携が重要です。商談化につなげるため、展示会リストやお問い合わせリードへのフォローシナリオを仕組み化しておくと効果的です。 - BtoCの場合
購買サイクルが比較的短いことが多いため、メールやプッシュ通知などを活用し、タイミング重視の施策で離脱を防ぎます。
初心者でも始めやすいシナリオ例を後ほど詳しく紹介します。
まずは、この記事全体を通じて「自社にあったMAのシナリオ設計」を見極めるヒントを得ていただければと思います。
2. MA(マーケティングオートメーション)のシナリオ設計とは
2-1. シナリオ設計の役割と重要性
MAシナリオ設計とは、見込み客(リード)の行動パターンに合わせて、最適な情報を自動で届ける仕組みのことです。
具体的には、メールや広告、ウェブ接客などを組み合わせて、顧客が興味をもったタイミングで適切なアプローチをします。
この仕組みがあると、リードナーチャリング(見込み客の育成)が効率的になります。
営業担当者も、温度感の高いリードを優先的に追えるため、商談化のスピードが上がります。
さらに、顧客にとって有益な情報がタイミングよく届くことで、ユーザー体験も向上します。
|関連記事「リードナーチャリングの手法5選|成約率アップの具体策」
シナリオ設計の重要性まとめ
| 要素 | 重要性 |
|---|---|
| 顧客目線のアプローチ | リードの行動を起点にし、自然なコンテンツ提供が可能 |
| 営業効率化 | 高関心層を自動抽出できるため、営業との連携がスムーズ |
| 顧客体験の向上 | 一貫した情報発信でブランドイメージや顧客満足度が高まる |
| リソースの有効活用 | 自動化で担当者の手間を削減し、企画や分析に時間を割ける |
「ma シナリオ設計」を意識すると、このようにビジネスプロセス全体を改善できる利点があります。
2-2. シナリオ設計で実現できること
シナリオ設計を行うと、以下のような効果が期待できます。
まずは実際に導入された企業のケースを想定しながらチェックしてみてください。
- リード育成の加速
ステップメールや広告連携などを活用し、見込み客の興味を段階的に高めます。
例えば、資料ダウンロード後に自動で事例を送る仕組みを用意すると、検討意欲が高まります。 - 顧客の状況に合わせたコンテンツ提供
顧客の行動ログを分析し、次に欲しそうな情報を届けることができます。
製品比較ページを何度も訪れた顧客には、導入メリットや料金表を送ると効果的です。 - セールス部門との連携強化
SFA(営業支援システム)やCRM(顧客管理システム)と統合し、ホットリードを即座に営業へアラート送信することが可能です。
営業は温度の高い顧客に集中でき、機会損失を防ぎます。
2-3. シナリオ設計が上手くいかない原因
一方で、MAツールのシナリオ設計を導入しても効果が得られないケースもあります。
以下のような原因が考えられるため、事前にチェックしておきましょう。
-
リードの購買プロセスが不明瞭
どのタイミングで何を求めるのかがわからないままシナリオを組むと、顧客に合わない情報ばかり届けてしまいます。 -
目的・KPIの未設定
シナリオの成果を測れないと、改善の方向性が見えません。
「問い合わせ数を月内に○件増やす」といった具体的な目標を設定しましょう。 -
過度な複雑化
分岐を増やしすぎると運用が困難になります。
シンプルなシナリオから始めて、成果を見ながら微調整するのがポイントです。
これらの問題を回避するには、社内で「誰に・いつ・何を・どうやって」提供するのかを明確にし、段階的にシナリオを組み立てていくことが大切です。
|関連記事「KPI管理とは?重要性と役割、設定方法と基本手順」
3. MAシナリオ設計:基本ステップ
3-1. ターゲット選定
最初のステップは、「どの顧客層に対してシナリオを設計するか」を決めることです。
ここでいうターゲットは、ペルソナ(理想的な顧客像)を明確にし、さらにファネル上のフェーズを意識します。
ファネルとは、潜在顧客(製品を必要としている意識がない段階)から顕在顧客(すぐに購入意欲が高い段階)までの検討度合いを表す概念です。
|関連記事「ペルソナとは?設定する方法や必要な要素、注意点について解説!」
- ペルソナ設計のポイント
業種や役職、課題感、予算規模などを具体化する
例:「BtoBの中堅製造業で、DX推進に課題を感じているマーケティング担当 40代男性」など - 属性情報・行動データによるセグメンテーション
名刺交換や問い合わせフォームから得た属性(会社規模、部門 など)
Webサイト訪問履歴やメール開封状況などの行動データ
セグメンテーションの例を表で示す
| セグメント名 | 特徴 | 施策例 |
|---|---|---|
| 潜在層 | 製品・サービスの存在をまだ知らない、あるいは課題感薄め | お役立ち資料の提供、認知拡大キャンペーン |
| 比較検討層 | 他社サービスも見比べながら情報収集中 | 料金表や事例の送付、オンライン相談誘導 |
| 顕在層 | すぐに導入を検討している段階 | デモ・無料トライアルの案内、導入支援情報 |
こうしたセグメント分けを行うと、「タイミングを決める」での次のステップがより的確になります。
3-2. タイミングを決める
次に大切なのは、どのタイミングでアプローチを行うかです。
MAツールでは、トリガー(発動条件)を設定してリードに最適な時期に自動で連絡ができます。
- 代表的なトリガー例
– フォーム送信(資料請求、問い合わせ)
– 資料ダウンロード(ホワイトペーパー、事例集など)
– 特定のページ(価格比較、導入事例 など)を閲覧
– 一定期間アクセスがない休眠状態の検知 など
一方で、ステップメールの送信間隔も重要です。
短期間に何度もメールを送ると、ユーザーに負担をかける可能性があります。
逆に間隔が空きすぎると、せっかくの興味を失ってしまう恐れも。
最初は1週間ごとなどシンプルな間隔で試して、クリック率や開封率を見ながら調整するのがおすすめです。
|比較表(無料)「メール配信システムおすすめ3選比較(全18選)|機能・価格を分析」
3-3. コンテンツ(オファー)の決定
シナリオの中核となるのは、「何をリードに届けるか」です。
具体的には、以下のようなコンテンツ(オファー)が挙げられます。
- メール
ユーザーの興味を引く件名、シンプルな文章が好まれやすいです。
特にBtoBではビジネスライクなテイストが有効とされています。 - LP(ランディングページ)
キャンペーンや限定オファーを紹介する際に活用します。
事例やメリットをスッキリまとめると効果的です。 - ホワイトペーパーや事例動画
導入事例や導入メリットを具体的に示すことで、検討度合いを高めます。
経験を活かした内容を盛り込むと、読者の安心感が高まります。 - 無料トライアルやキャンペーン紹介
顕在層へのアプローチに有効です。
「一定期間無料」「期間限定の割引」など、緊急性を持たせると行動につながりやすいです。
|関連記事「LPOツール8選|比較と成果を上げる導入ガイド」
コンテンツアイデアを表で整理
| コンテンツ種類 | 活用シーン | メリット |
|---|---|---|
| メール | 新規リードへの初回フォロー、ステップメールなど | コストが低い。開封率やクリック率など効果測定がしやすい |
| LP | セミナー案内、キャンペーン告知 | 専門特化のページで、ユーザーに詳細情報を伝えやすい |
| ホワイトペーパー | 興味度合いを高める | 知見や事例をまとめて訴求できるため、リード育成に最適 |
| 無料トライアル | 顕在層への商談促進 | 実際の操作感を体験してもらい、有料プランへの移行を後押しできる |
|関連記事「開封率とは?基礎知識から改善策まで|メールマーケティングで成果を上げる方法」
3-4. チャネル・配信手段の設定
チャネル選びも「ma シナリオ設計」を成功させる上で欠かせません。
メール配信が基本ですが、ウェブ接客(Web接客ツール)やチャットボットなども活用すると、よりきめ細かなフォローができます。
- メール配信
一斉配信や条件分岐メールなど、MAツールの得意分野です。
タイミングが的確なら、開封率も向上します。 - ウェブ接客(ポップアップ/チャットツール)
ユーザーが特定ページを閲覧中にポップアップを表示するなど、リアルタイムなアプローチが可能です。
「離脱しそうなタイミングでクーポン提示」なども有効とされています。 - SMS・プッシュ通知
スマートフォンを使ったリアルタイム通知ができます。
BtoCのECサイトやアプリを持っている企業によく使われる手法です。
どのチャネルなら顧客にとってストレスなく接点を持てるか、事前に検討するのがポイントです。
|関連記事「ポップアップツール比較14選。離脱防止や購買の後押しに | アスピック|SaaS比較・活用サイト」
3-5. 評価とPDCA
最後に、運用後の評価と改善プロセス(PDCA)が欠かせません。
ここが不十分だと、せっかくのMAシナリオ設計が活かされません。
- 重要指標(KPI)のモニタリング
クリック率や開封率、問い合わせ率
目標としていた数値と比較し、改善余地を洗い出します。 - 効果検証とシナリオの再設定
例えば、メール件名を変更したら開封率がアップするか?
配信時間を変えたらクリック率が増えるか?
分岐を追加・削除して成果に変化があったか?
こうした検証を繰り返すことで、シナリオの質が向上します。
また、第三者機関の調査(※例えば、HubSpotやSalesforceが公表している平均開封率データなど)を参考にすると、客観的な比較も可能です。
デメリットとしては、PDCAを疎かにすると運用が形骸化しやすいことが挙げられます。
定期的な見直しを習慣化することが成功のカギです。
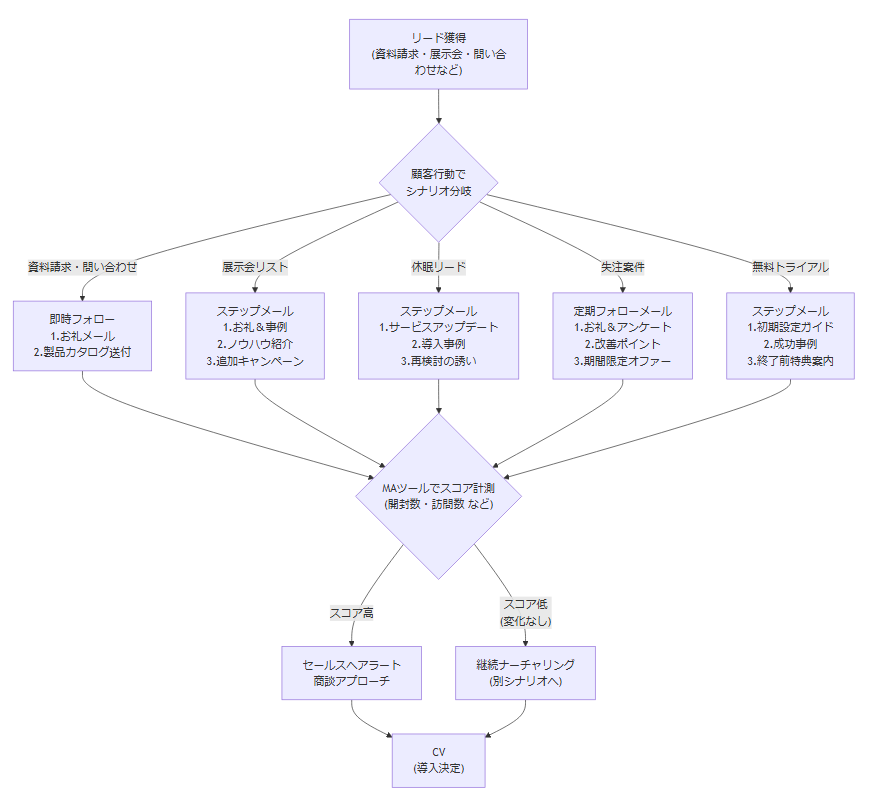
4. シナリオ設計における代表的な活用例
「資料請求フォーム送信」や「お問い合わせフォーム送信」など、顕在度合いの高いリードが発生した際に自動でフォローを行うシナリオです。
MAツール上でトリガーを設定し、すぐにお礼メールを送信したり、架電通知を営業担当へ送ったりします。
- 事例:
あるBtoB企業では、資料請求フォーム送信後3分以内にお礼メールを自動送信し、すぐに架電通知が営業担当に飛ぶ仕組みを導入しました。
その結果、商談率が約1.5倍に向上し、検討意欲が高いうちにアプローチできるようになりました。
メリット・デメリットを表で整理
| メリット | デメリット |
|---|---|
| 見込み客の温度感が高いうちに即対応できる | 営業リソースが不足している企業だと、即架電が難しい場合がある |
| お礼メールで信頼感を与え、サービスへの印象を向上 | 自動返信メールのテンプレートが画一的だと、個別対応感に欠ける可能性 |
| 営業・マーケ担当間の連携がスムーズになり、機会損失を減らせる | 調整不足で同時多発的に連絡が重なり、顧客が煩わしさを感じるリスクも |
4-2. 展示会後フォロー(段階的に事例メールを配信→商談打診)
展示会やセミナーで大量の名刺(リード情報)を獲得した直後に活用するシナリオです。
最初に「お礼メール」で顧客との接触を維持し、数日後には導入事例を送って興味を深めてもらいます。
最終的には商談打診につなげる流れを組み込みます。
- 実践例:
オンライン展示会で500件以上の新規リードを獲得したIT企業が、段階的に事例メールを3回配信しました。
そのうち事例メール内のリンクをクリックしたリードには、すぐに商談アプローチを実施。
結果として、通常の方法より商談化率が20%向上したとのことです。
4-3. 休眠リード活性(ステップメールで段階的に興味を喚起)
長期間接触のないリードを再度呼び起こすためのシナリオです。
例えば、過去に資料請求をしたものの音沙汰がない顧客向けに、定期的なメールで新サービス情報や事例紹介を送ります。
活用のポイント
- 「休眠状態」の定義づけ(例:3か月以上メール開封やWebサイト訪問の履歴がないなど)
- 興味を再度掘り起こすために、役立つコンテンツ(解説ブログや最新セミナーの案内など)を配信
| 施策例 | 期待できる効果 |
|---|---|
| 定期的なステップメール(1週間〜2週間間隔) | 「もう忘れ去られたかも」というリードが再び興味を持つきっかけを作れる |
| 新コンテンツ(サービスアップデート情報) | 過去に導入検討していたが断念したリードが「進化しているなら再検討してみよう」と思う可能性 |
| 再度のキャンペーン案内 | 期間限定の特典を設ければ、タイミング次第でアクションが発生しやすい |
4-4. 失注案件フォロー(商談失注後の定期フォローメール)
一度失注した案件にも、状況が変われば再度チャンスが生まれます。
例えば、競合に導入を決めた顧客が更新時期に再検討することは珍しくありません。
- 具体的な流れ
1. 失注後すぐにお礼メールを送信
2. 数か月後、製品の新機能リリースやキャンペーン情報を配信
3. 更新タイミングや新年度予算に合わせて商談打診 - 注意点
失注理由を正確に把握した上で、再フォローのタイミングを見極める必要があります。
例えば、「価格面」や「機能面」で負けたなら、改善点や特別オファーをアピールできると効果的です。
4-5. 無料トライアル利用者の有料転換促進(利用ガイドや事例紹介メールの自動化)
SaaSなどのソフトウェアでは、無料トライアル後に有料へ移行してもらうことが重要です。
そこで、トライアル開始日を起点に、使い方ガイドや導入事例を自動的に配信し、利用率や満足度を高めます。
設定例
- トライアル開始直後:セットアップ手順やFAQメール
- 1週間後:実際に成功したユーザー事例の紹介(経験談を交えて信頼感を強化)
- トライアル終了間近:キャンペーン価格や追加サポートを提案
| ステップ | 配信内容 | 期待効果 |
|---|---|---|
| トライアル初日 | 初期設定ガイド、よくある質問(FAQ) | 利用率を高める |
| 1週間後 | 活用事例メール(実績や効果測定のポイント) | 継続利用・有料プランへの移行率アップ |
| トライアル終了間近 | 特別オファー(割引、追加サポート)、問い合わせ誘導 | 期限を意識づけし、意思決定を促す |
多くの企業がこのシナリオを導入し、有料転換率の改善に成功しています。
定期的にメールの開封率や利用状況をモニタリングし、効果検証を行うとより高い成果が見込めます。
5. MAツールの比較:シナリオ設計に強いおすすめ製品
シナリオ設計をスムーズに進めるには、MAツールの機能や操作感が大きく左右します。
ここでは、「ma シナリオ設計」に適した主要ツールの特徴を比較してみましょう。
実際の導入事例を交えて、自社の規模や目的に合う製品を検討してください。
MAツール比較表
| 製品名 | 特徴 | 向いている企業 | 参考価格帯 |
|---|---|---|---|
| Salesforce(Pardot / Marketing Cloud Account Engagement) | – SFA(Sales Force Automation)やCRMとの強力な連携 – 大企業~中堅企業での実績豊富 – ビジュアルフロー画面でシナリオ構築が容易 |
– Salesforce環境を活用している企業 – 導入コンサルや代理店を活用したい企業 |
月額15万円〜(機能により変動) |
| HubSpot | – CRM・CMS・MAがワンストップで利用可能 – ワークフロー機能でシナリオ作成が簡単 – 無料プランから有料版へ拡張可能 |
– インサイドセールス体制を強化したい中小〜中堅企業 – マーケ施策を一元管理したい企業 |
月額5,000円〜(Starterプラン) |
| SATORI | – 匿名ユーザー向けの広告配信やポップアップ誘導が強み – 直感的なシナリオ設定画面 – BtoC企業でも使いやすい設計 |
– 匿名段階からの育成を重視する企業 – 国産MAでシンプルなUIが欲しい企業 |
月額14.8万円〜 |
| List Finder | – BtoBマーケティングに特化 – 比較的リーズナブルな価格帯で導入しやすい – 小規模組織でも扱いやすいUI |
– スモールスタートを目指すBtoB企業 – 手厚いサポートを受けながら運用したい企業 |
月額4.5万円〜 |
| Marketo Engage | – グローバルで多数の導入実績 – 大規模キャンペーンや複雑なシナリオ設計に強い – 分析機能や外部連携が豊富 |
– リード数が多い中堅~大企業 – マルチチャネルで高度な施策を展開したい企業 |
月額15万円〜(要見積) |
※料金は一例です。プランや導入支援内容によって変わる場合があります。
※弊社編集部調べ(2025年時点)。最新情報は各公式サイトをご確認ください。
5-1. Salesforce(Pardot / Marketing Cloud Account Engagement)
特徴
- SFA/CRM連携が強力
営業支援ツールのSalesforceと深く統合されているため、商談管理や顧客管理との連動がスムーズです。 - 大企業~中堅企業での実績
グローバル実績が豊富で、導入事例も幅広い業界にわたります。 - ビジュアルフロー形式のシナリオ作成
直感的な画面で分岐や条件を設定できるため、複雑なシナリオも管理しやすいです。
向いている企業
- すでにSalesforceを利用していて、一体感ある環境でMAツールのシナリオ設計を展開したい企業。
- 導入コンサルや代理店のサポートを積極的に受けながら、しっかり運用したい中堅〜大企業。
|出典「Marketing Cloud Account Engagement(旧 Pardot)とは | toBeマーケティング株式会社」
5-2. HubSpot
特徴
- オールインワンでCMS・CRM・MAが統合
ホームページ制作(CMS)や顧客管理(CRM)など一式を一元管理できます。 - ワークフロー機能が充実
条件分岐やステップメールの設定が簡単なので、初心者でも扱いやすいです。 - 無料プランからの拡張が可能
まずは小さく始めて、必要に応じて有料プランへ移行できます。
向いている企業
- インサイドセールスを中心に据えたい中小〜中堅企業。
- マーケティング全般をワンストップで管理したい場合。
たとえば、EメールやWebサイト、SNS運用を一元化したい企業に向いています。
|出典「無料のマーケティングオートメーション(MA)ツールで効率化|HubSpot(ハブスポット)」
5-3. SATORI
特徴
- 匿名ユーザーの育成が強み
未登録の訪問者にも、広告やポップアップで訴求できます。 - シナリオ設定UIがシンプル
担当者が少ない現場でも運用しやすいと評判です。 - BtoC企業にも適した機能
メールだけでなく、SNSやポップアップを駆使した施策が可能です。
向いている企業
- 見込み顧客を匿名の段階から捕捉したい企業。
- 国産MAを優先し、サポート体制やUIの使いやすさを重視する場合。
|出典「MAツール「SATORI」、Webプッシュ通知ツール「pushcrew」と連携:MarkeZine(マーケジン)」
5-4. List Finder
特徴
- BtoBに特化
BtoBの営業プロセスを意識した機能が整備されています。 - リーズナブルな価格帯
月額4〜5万円程度から導入でき、初期コストが抑えやすいです。 - シンプルUIで小規模組織向け
マーケティング専任者が少ない企業でも使いやすい点が魅力です。
向いている企業
- スモールスタートで「ma シナリオ設計」に挑戦したいBtoB企業。
- 手厚いサポートを受けながら、段階的に運用レベルを上げたい企業。
|出典「資料ダウンロード | マーケティングオートメーション List Finder(リストファインダー)」
5-5. Marketo Engage
特徴
- グローバル実績多数
世界的に採用企業が多く、大規模導入のノウハウが豊富です。 - 複雑なシナリオを管理可能
分岐が多いキャンペーンやABテストにも柔軟に対応します。 - 分析・連携オプションが充実
他システムとの連携や高度なレポーティング機能が備わっています。
向いている企業
- リード数が膨大な中堅〜大企業。
- マルチチャネルで高度な施策を展開したい場合や、海外展開を視野に入れている企業。
|出典「Adobe Marketo Engage | SCSK株式会社」
ポイント
ツールごとに強みや価格が異なるので、導入目的や社内体制を整理した上で検討することが大切です。
また、実際の費用や必要な連携機能を精査するため、事前にベンダーへ問い合わせることをおすすめします。
6. MAシナリオ設計を成功させるポイント
MA(マーケティングオートメーション)のシナリオ設計をより効果的にするには、いくつかの基本ポイントを押さえる必要があります。
ここでは、MAツールのシナリオ設計において重要な4つの観点を紹介します。
6-1. カスタマージャーニーに基づいた設計
カスタマージャーニーとは、顧客が商品・サービスを認知し、比較検討を経て購入・導入に至るまでの流れのことです。
どの段階で、どんな情報が必要になるのかを明確にしておくと、適切なシナリオが作りやすくなります。
- ペルソナの情報収集や検討プロセスを可視化
例えば、課題認知→情報収集→比較検討→導入決定という流れを想定しておくと、シナリオ作成時のコンテンツやタイミングを設定しやすいです。 - 事例:BtoB製造業A社
A社は製造現場の工程改善ソリューションを提供しています。
潜在層が最初に興味を持つのは「現場効率化の基礎資料」、比較検討層には「導入事例」、導入直前には「費用対効果の説明」が響きました。
これらを段階的にシナリオに組み込み、導入率が1.3倍に向上しました。
6-2. 適切なスコアリングの設定
MAでリードをスコアリングするとは、メール開封やサイト訪問といった行動を数値化し、関心度合いを可視化することです。
スコアに応じて優先順位を決めたり、シナリオを分岐させたりすることで、営業効率や成約率を高めます。
| スコアリング要素 | 具体例 | 付与スコア例 |
|---|---|---|
| メール開封 | ステップメールを開封 | +5点 |
| 資料ダウンロード | ホワイトペーパーを複数回DL | +10点 |
| 重要ページ閲覧 | 価格比較ページ、導入事例ページの訪問 | +15点 |
| 長期アクセスなし | 1か月以上アクセスがない | -5点 |
上表のように、行動や属性ごとにスコアを付与します。
特にBtoBでは、役職や会社規模などの属性データも加味すると、さらに正確な見込み度合いを把握できます。
6-3. 部署間連携(セールス・サポート・マーケチーム)
シナリオだけが優れていても、セールス担当やサポート担当がリードの温度感を共有できていないと、機会損失に直結します。
SFA/CRMとの連携はもちろん、社内コミュニケーションを円滑にし、リアルタイムで進捗を確認できるようにしましょう。
- データ共有の具体例
MAツールでリードが高スコアになった瞬間、チャットツールに通知。
営業がすぐに架電し、商談獲得率が向上。 - メリット
見込み度が高いリードを営業が優先的に追える
「この顧客はすでにデモ申込み中」など、重複対応が減り顧客満足度が向上
6-4. 小さく始めて継続的にPDCA
MAシナリオを構築する際、「最初からすべてを網羅しよう」とすると煩雑になりがちです。
まずはシンプルなシナリオから始めて、効果測定を繰り返しながら徐々に拡張するのが得策です。
- 具体的な取り組み方
1. 資料請求フォーム送信後のシナリオなど、1〜2つの施策を実装
2. 開封率・クリック率・CVR(コンバージョン率)などを把握
3. 改善点を洗い出し、分岐を増やすor別のチャネルに拡張
改善指標を表でまとめる
| 指標 | 内容 | 改善例 |
|---|---|---|
| 開封率(Open Rate) | メールを開封した割合 | 件名や配信タイミングの変更 |
| クリック率(CTR) | メール内のリンクをクリックした割合 | 訴求文やボタンデザインの変更 |
| コンバージョン率(CVR) | 資料DLやお問い合わせなど、最終アクションを達成した割合 | LP(ランディングページ)のデザインやオファー調整 |
こうした指標を定期的にチェックすると、シナリオのどこを見直せばいいかが見えてきます。
特に、クリック率が伸び悩んでいるなら文面や訴求内容を工夫し、開封率が低いならメールの送信タイミングや件名の最適化を考えると良いでしょう。
「ma シナリオ設計」で成果を上げるには、上記のポイントを意識して小さく試しながら改善を続けることが大切です。
特に、カスタマージャーニーを丁寧に描き、部署間の連携を強化し、定期的なPDCAを回すことが成功の近道です。
7. よくある失敗例と対処法
MA(マーケティングオートメーション)を運用する中で、シナリオ設計が上手くいかないケースは意外と多いです。
ここでは、代表的な失敗例と、その対処法を紹介します。
7-1. シナリオが複雑化して運用が回らない
「最初から多くの分岐を設定しすぎて、どこを改善すればいいのか分からない」という声はよく聞かれます。
あれもこれもと盛り込むうちに、担当者が把握しきれなくなるのが主な原因です。
対処
- 目的に沿った最小限のステップから始める
- 定期的にシナリオ全体を見直し、不要な分岐を削減する
- 主要な指標(開封率やCVRなど)を1〜2個に絞って測定する
7-2. 部署間連携が不十分でリード獲得後の行動が停滞
MAツールでリードを獲得したとしても、営業やカスタマーサクセスとの連携が甘いと、アクションが取りづらくなります。
せっかく温度の高いリードが発生しても、機会損失につながるかもしれません。
対処
- SFA/CRMへ自動でアラート連携し、リードの行動を可視化
- スコアリング結果を定例ミーティングなどで共有し、優先度の高い案件を営業へ迅速に引き渡す
- マーケ・営業・サポートの3部署が同じKPIを認識し、ゴールを共有する
7-3. コンテンツ不足で適切なオファーができない
シナリオ自体が整っていても、届けるコンテンツが少ないと、ユーザーが得られる情報が乏しくなります。
特にBtoBの場合、事例や導入効果など説得力のある資料が求められがちです。
対処
- 成功事例や製品アップデート情報などを定期的に追加
- オウンドメディアやブログなどで専門性の高いコンテンツを発信
- ニーズに合わせて複数のホワイトペーパーや導入事例を用意する
代表的な失敗例と対処法まとめ
| 失敗例 | 主な原因 | 対処法 |
|---|---|---|
| シナリオが複雑化して運用が回らない | 分岐を増やしすぎた 目的が曖昧で全体像が見えなくなる |
小さく始めて段階的に拡張 主要指標を絞り、効果測定を継続 |
| 部署間連携が不十分でリード獲得後の行動が停滞 | リード情報が営業・サポートに届かない スコアリングも共有されない |
SFA/CRMにリアルタイム反映 部署間ミーティングやチャットで顧客状況を可視化 |
| コンテンツ不足で適切なオファーができない | 事例・成功パターンが少ない 更新が追いつかず、新鮮さに欠ける |
ホワイトペーパーや製品アップデート情報を定期追加 専門性の高い記事を増やす |
上表のように、原因と対処法を整理しておくと、同じ失敗を繰り返すリスクを減らせます。
「ma シナリオ設計」においては、どの部署が何を担当するか、そしてどんなコンテンツを用意するかが成否を分ける大きな鍵です。
8. 導入事例:成功している企業のケーススタディ(例)
ここでは、実際の企業が「ma シナリオ設計」をうまく活用して成果を上げた事例を2つ紹介します。
BtoB製造業とSaaSベンダー、それぞれの取り組み方を比較しながら、自社に取り入れられるポイントを探してみてください。
8-1. Brother工業:展示会後のフォローで失注案件を掘り起こし
背景と課題
オフィス機器や産業用機械など、多彩な領域を扱うBrother工業では、定期的に出展する展示会で大量の名刺情報を獲得していました。
しかし、展示会後のフォローが手薄だったため、失注案件が増える一方で、せっかくのリードを十分に活かしきれなかったそうです。
具体的な施策
そこで、Marketing Cloud Account Engagement(旧Pardot)を使ってシナリオを構築しました。
展示会終了直後から以下のステップメールを段階的に送信し、リードの温度感を確かめながらフォローを実施。
- お礼メール
ブース来訪者全員へ感謝の言葉と、簡単な製品カタログを送付。 - 導入事例メール(1週間後)
同業界の成功事例をまとめ、活用ノウハウを紹介。 - 追加キャンペーン情報(2週間後)
早期導入の特典や限定サポートを案内。
成果
| 施策 | タイミング | 成果 |
|---|---|---|
| お礼メール送信 | 展示会終了翌日 | 開封率40%超(従来比+10%)で、即時商談の打診も増加 |
| 導入事例メール | フォロー開始1週間後 | 関連ページの閲覧率が1.5倍にアップ |
| 追加キャンペーン案内 | フォロー開始2週間後 | 休眠リードのうち約20%が興味を再燃し、見込み度上昇 |
Brother工業の担当者によると、事例メールが特に効果的で「顧客が具体的なイメージを持ちやすくなった」とのこと。
失注案件の掘り起こしにも成功し、商談率も向上したそうです。
8-2. TeamSpirit:無料トライアルから有料転換率を改善
背景と課題
SaaS型の勤怠管理・工数管理クラウド「TeamSpirit」を提供する株式会社チームスピリットでは、無料トライアルを通じた獲得リードが多数ありました。
しかし、トライアル開始直後に操作が分からず離脱してしまうケースや、有料プランへの転換が伸び悩む課題を抱えていました。
具体的な施策
同社はHubSpotを導入し、トライアル開始日をトリガーにしたMAシナリオを構築しました。
- 初期設定ガイド送信(トライアル当日)
セットアップ手順やよくある質問(FAQ)をまとめたメールをすぐに送付。 - 導入成功事例を紹介(1週間後)
実際に利用している企業の声や、工数削減効果などをインタビュー形式で紹介。 - サポート案内と特典提示(終了3日前)
オンライン相談の予約フォームやキャンペーン割引を案内して決断を後押し。
成果
| ステップ | 配信内容 | 期待できる効果 |
|---|---|---|
| 初期設定ガイド(当日) | セットアップの手順・FAQ | 操作ミスや不明点を減らし、離脱率を低減 |
| 成功事例メール(1週間後) | 他社の活用インタビュー、効果数値 | 導入後の具体的メリットをイメージさせ、継続利用を促進 |
| 特典提示(終了3日前) | キャンペーン割引・サポート誘導 | 有料転換への後押し。迷っている顧客の意欲を再燃させる |
このシナリオにより、無料トライアルから有料への転換率が15%→25%に改善。
チームスピリット担当者によると「タイミングを逃さない丁寧なフォローが信頼感を高めた」とのことです。
これら2つの事例からわかるように、展示会やトライアルといった最初の接点を逃さず、段階的なアプローチで継続的に顧客を育てることが成功の秘訣といえます。
「ma シナリオ設計」を活用して、リードの状況に応じた情報提供とフォローを行えば、商談率や有料転換率の向上が期待できるでしょう。
9. まとめ
MAシナリオ設計を成功させるには、誰に(ターゲット)・いつ(タイミング)・何を(コンテンツ)・どのように(チャネル)という基本を明確にした上で、小さなステップから始めることがポイントです。大規模な設計をいきなり導入しようとすると、複雑になり運用が滞るリスクが高まります。
しかし、最初は「1つのフォーム送信後に自動メールを送る」程度のシンプルなシナリオでも、成果を測り、改善を重ねるうちに高度な仕組みに成長させられます。
特に、導入するMAツールの特徴を理解し、自社のシステム環境(SFA/CRM)やリソース状況と合った製品を選ぶのが大切です。
最後に、シナリオを運用した後は、定期的なPDCAサイクルで効果を検証しましょう。指標(開封率、クリック率、商談化率など)をもとに改善を繰り返すと、営業効率の向上とリード育成の両面で大きな成果が期待できます。継続的な取り組みこそが、MAシナリオ設計の真価を発揮するカギといえます。
「MAツール」の製品比較表
※税込と表記されている場合を除き、全て税抜価格を記載しています
-
- 製品名
- 注目ポイント
- 料金プラン
- プラン名金額
- 無料トライアル
- 最低利用期間
- 製品名
- 基本的な機能
-
- リード管理
- LP作成
- SNS管理
- アクセス解析
- メール配信
- オートメーション
- フォーム作成
- リードナーチャリング
- チャットボット
- SEO機能
- 名刺管理
- イベント管理
- 外部連携
- SFA機能
- 製品名
- サービス資料
- 無料ダウンロード
- ソフト種別
- 推奨環境
- サポート
-
- 名刺でリード客が分かる
-
-
- 価格 別途お問い合わせ
- Free trial
- Minimum usage period
- 制限なし
- ホットプロファイル
-
-
- ホットプロファイル
-
-
- Software type
- クラウド型ソフト
- Recommended environment
- PCブラウザ Windowsアプリ iOSアプリ Androidアプリ
- サポート
- 電話 / メール / チャット /
-
-
-
- Liteプラン 月額50,000円 備考
- 小規模向け、主要機能を厳選
- Standardプラン 月額300,000円程度 備考
- 全機能利用可能
- Free trial
- Minimum usage period
- 要お問い合わせ
- b→dash MA
-
-
- b→dash MA
-
- Software type
- クラウド型ソフト
- Recommended environment
- PCブラウザ スマートフォンブラウザ Windowsアプリ Macアプリ
- サポート
- 電話 / メール / チャット /
-
-
-
- スタンダードプラン 月額15,000円(税別)~ 備考
- 基本機能を網羅したプラン。
データ利用料金: 従量課金制(リード数、PV数、メール送信数に基づく)
- プロプラン 月額150,000円(税別)~ 備考
- カスタマイズ可能なレポート機能や高度な分析を含むプラン。
データ利用料金: 従量課金制(リード数、PV数、メール送信数に基づく)
- Free trial
- Minimum usage period
- 12ヶ月
- Kairos3(カイロススリー)
-
-
- Kairos3(カイロススリー)
-
- Software type
- クラウド型ソフト
- Recommended environment
- PCブラウザ スマートフォンブラウザ iOSアプリ Androidアプリ
- サポート
- 電話 / メール / チャット /
-
-
-
- 従量課金プラン 月額 40,000円~ 備考
- 配信通数に応じて課金。
- 配信し放題プラン 月額 80,000円~ 備考
- 一定通数以上の配信が可能で、費用対効果が高い。
- Free trial
- Minimum usage period
- なし
- アクションリンク
-
-
- アクションリンク
-
- Software type
- クラウド型ソフト
- Recommended environment
- PCブラウザ スマートフォンブラウザ iOSアプリ Androidアプリ
- サポート
- 電話 / メール / チャット /
-
-
-
- 初期費用 要相談
- 利用料金 要相談
- Free trial
- Minimum usage period
- 利用期間の最低制限なし
- Engage Cros
-
-
- Engage Cros
-
- Software type
- なし
- Recommended environment
- なし
- サポート
- 電話 / メール / チャット /
-
-
-
- 初期費用 50,000円~
- エントリー 48,000円/月額 備考
- メール、LINE、WEBプッシュ、SMSなどコミュニケーションは別途従量課金でかかります。
- ログストレージ 6,000円/月額 備考
- メール、LINE、WEBプッシュ、SMSなどコミュニケーションは別途従量課金でかかります。
- Free trial
- Minimum usage period
- 6ヶ月
- XD.GROWTH(クロスディーグロ…
-
-
- XD.GROWTH(クロスディーグロ…
-
- Software type
- クラウド型ソフト
- Recommended environment
- PCブラウザ
- サポート
- 電話 / メール / チャット /
-
-
-
- 初期費用 0円
- Growth 150,000円/月額
- Plus 300,000円/月額
- Advanced 480,000円/月額
- Premium 1,800,000円/月額
- Free trial
- Minimum usage period
- 制限なし
- Account Engagement…
-
-
- Account Engagement…
-
- Software type
- クラウド型ソフト
- Recommended environment
- なし
- サポート
- 電話 / メール / チャット /
-
-
-
- 月額費用 20万 備考
- 初期費用として、別途200万かかります
- Basicプラン 要問い合わせ
- Standardプラン 要問い合わせ
- Enterpriseプラン 要問い合わせ
- Free trial
- Minimum usage period
- 制限なし
- Oracle Eloqua
-
-
- Oracle Eloqua
-
- Software type
- クラウド型ソフト
- Recommended environment
- PCブラウザ
- サポート
- 電話 / メール / チャット /
-
-
-
- Growth 10ユーザー 要見積 備考
- API呼び出し 20kコール/日
マーケティングメール、セグメンテーション、オートメーション、測定が可能です。 - Select 25ユーザー 要見積 備考
- API呼び出し 50kコール/日
基本的なマーケティングオートメーションと効果測定が可能です。 - Prime 25ユーザー 要見積 備考
- API呼び出し 50kコール/日
リード管理とABM、カスタマージャーニーの分析、AIによるパーソナライゼーションができます。 - Ultimate 25ユーザー 要見積 備考
- API呼び出し 50kコール/日
包括的で強力なオートメーション機能とアトリビューション機能があります。
- Free trial
- Minimum usage period
- 制限なし
- Adobe Marketo Enga…
-
-
- Adobe Marketo Enga…
-
- Software type
- クラウド型ソフト
- Recommended environment
- PCブラウザ
- サポート
- 電話 / メール / チャット /
-
-
-
- 1ID 10,000円/月額
- 伴走コンサルティング+運用代行 250,000円/月額
- Free trial
- Minimum usage period
- 制限なし
- i:Sales
-
-
- i:Sales
-
- Software type
- クラウド型ソフト
- Recommended environment
- PCブラウザ
- サポート
- 電話 / メール / チャット /
-
-
-
- START 180,000円~/月額 備考
- 初期ライセンス費用500,000円です。
- PRO 375,000円~/月額
- Free trial
- Minimum usage period
- 制限なし
- Probance
-
-
- Probance
-
- Software type
- クラウド型ソフト
- Recommended environment
- PCブラウザ
- サポート
- 電話 / メール / チャット /
-
-
-
- 月額費用 10万円~/月額 備考
- カスタマー上限5万件までです。詳細については別途お見積りです。
- Free trial
- Minimum usage period
- 制限なし
- GENIEE MA
-
-
- GENIEE MA
-
- Software type
- クラウド型ソフト
- Recommended environment
- PCブラウザ
- サポート
- 電話 / メール / チャット /
-
-
-
- フォーム 15,000円~/月額 備考
- セミナー管理や見込顧客の獲得を簡単にできます。
- メール 30,000円~/月額 備考
- SFA/CRMとメール配信を統合、Salesforceでメールマーケティングが可能です。
- Webトラッキング 10,000円/月額 備考
- 「誰が」「いつ」「どのページ」を閲覧しているかをサイトを訪問するたびに取得し、Salesforceに反映します。
- Free trial
- Minimum usage period
- 制限なし
- Synergy!LEAD
-
-
- Synergy!LEAD
-
- Software type
- クラウド型ソフト
- Recommended environment
- PCブラウザ
- サポート
- 電話 / メール / チャット /
-
-
-
- フリー 0円/月額 備考
- PV数~50,000まで。PV超過後は情報が取得出来なくなります。
- エントリー 5,000円/月額 備考
- PV数~50,000まで。PV超過後は別途費用が発生します。
- ライト 20,000円/月額 備考
- PV数~50,000まで。PV超過後は別途費用が発生します。
- スタンダード 30,000円/月額 備考
- PV数~50,000まで。PV超過後は別途費用が発生します。
- Free trial
- Minimum usage period
- 制限なし
- BowNow
-
-
- BowNow
-
- Software type
- クラウド型ソフト
- Recommended environment
- PCブラウザ
- サポート
- 電話 / メール / チャット /
-
-
-
- ライト 39,800円/月額 備考
- 企業解析や個人解析といった基本的な機能が使えます。
- スタンダード 59,800円/月額 備考
- セミナーページ作成、企業属性付与lPDF閲覧解析、フォーム作成ができます。
- プレミアム 79,800円/月額 備考
- Salesforce連携と、シナリオ設定が可能です。
- Free trial
- Minimum usage period
- 制限なし
- List Finder
-
-
- List Finder
-
- Software type
- クラウド型ソフト
- Recommended environment
- PCブラウザ
- サポート
- 電話 / メール / チャット /
-
-
-
- 無料版 0円/月額 備考
- Eメールマーケティング、フォーム、ランディングページ、ウェブチャット、ブログが利用可能
- Starter 1,800円~/月額 備考
- CTA機能、Hubspotのロゴ表示なしなどが利用可能(1シートあたり)
- Professional 96,000円~/月額 備考
- キャンペーン管理、SEO、ソーシャルメディアなどが利用可能(3コアシート込み)
- Enterprise 432,000円~/月額 備考
- 適応型テスト、予測リードスコアリング、カスタマージャーニーアナリティクスなどが利用可能(5コアシート込み)
- Free trial
- Minimum usage period
- 制限なし
- Hubspot Marketing …
-
-
- Hubspot Marketing …
-
- Software type
- クラウド型ソフト
- Recommended environment
- PCブラウザ
- サポート
- 電話 / メール / チャット /
-
-
-
- 価格 100,000円~/月額
- Free trial
- Minimum usage period
- 制限なし
- SHANON MARKETING P…
-
-
- SHANON MARKETING P…
-
- Software type
- クラウド型ソフト
- Recommended environment
- PCブラウザ
- サポート
- 電話 / メール / チャット /
-
-
-
- 初期費用 300,000円
- 月額費用 148,000/月額
- Free trial
- Minimum usage period
- 制限なし
- SATORI
-
-
- SATORI
-
- Software type
- クラウド型ソフト
- Recommended environment
- PCブラウザ
- サポート
- 電話 / メール / チャット /
価格や製品機能など、見やすい一覧表から、気になる製品をまとめてチェック!
よくある質問
シナリオ設計はBtoBとBtoCで大きく違いますか?
基本的な考え方は同じですが、BtoCは購買サイクルが短い傾向があります。メールだけでなくプッシュ通知やSNS連携も活用すると効果的です。
スコアリングは必須ですか?
必須ではありませんが、行動データを数値化することで優先度を可視化できます。営業アプローチが的確になり、成果も出やすいです。
MAツールを導入しても成果が出ないのはなぜ?
シナリオの複雑化やコンテンツ不足、部署間連携の欠如が主な原因です。目的を絞った運用とPDCAの継続が重要になります。
どのタイミングでシナリオを見直すべきでしょうか?
初期導入後は少なくとも月1回程度を目安に、開封率やクリック率などのKPIを参照しながら調整すると効果的です。
<a href = "https://digi-mado.jp/article/95616/" class = "digimado-widget" data-id = "95616" data-post-type = "post" data-home-url = "https://digi-mado.jp" target = "_blank"></a>
<script src = "https://digi-mado.jp/wp-content/themes/digi-mado/js/iframe-widget.js"></script>
比較表を準備しています
詳細な比較表を作成中です...
比較表の準備が完了しました!
詳細な比較表をご確認いただけます
おすすめ比較一覧から、
最適な製品をみつける
カテゴリーから、IT製品の比較検索ができます。
2022件の製品から、ソフトウェア・ビジネスツール・クラウドサービス・SaaSなどをご紹介します。
製品の掲載について







